2025.07.01精油香氣筆記

精油擴香方法有哪些?新手也能快速上手的精油應用與搭配技巧

在快節奏與高壓並存的現代,越來越多人喜歡走進自然環境尋找片刻的平靜。而精油擴香,正是一種簡單的香氛應用方式。小小一瓶精油,濃縮了植物的氣息與能量,當香氣在空間中緩緩擴散,不僅能營造輕盈舒適的氛圍,也為忙碌生活注入喘息的空間。但精油擴香有哪些方式?該如何挑選合適的工具與搭配?以下實用的精油擴香技巧,能幫助輕鬆開啟香氛日常。

精油擴香原理是什麼?從擴香機制到生活應用全解析

精油擴香是透過不同的方法,讓植物精油中的芳香分子自然釋放並擴散在空氣中。當我們透過嗅覺感受這些細緻的芳香分子時,香氣會影響我們對空間與情緒氛圍的感知,帶來感官上的變化。就像走進森林時,總會不自覺深呼吸,想用鼻子感受森林的美妙氣息,這些香味正是樹木、花草所釋放的天然芳香分子交織而成的香氣。

而精油就是將這些植物氣息萃取下來,藉由適合的擴香方式,讓輕盈的香氣分子在空間中緩緩流動,並飄散至空間各個角落,在我們的感知層面上,創造出置身大自然的風貌。因此精油擴香應用在生活上,能帶來以下這些感受:

✓ 營造空間氛圍

透過精油擴香,能讓居家或辦公空間充滿宜人的香氣,使心情愉快或創造一個清淨的氛圍,幫助我們更專注於當下,也是一種日常儀式感的展現。

✓ 守護個人界限

香氣能幫助我們劃出舒服的界限,在自己的空間中打造專屬氣味,就像給心理穿上一層柔軟的保護衣,讓人感到安心自在。

✓ 增添交流的好感氣氛

在公共空間中巧妙運用香氣,能讓溝通變得更輕鬆自然,並營造出和諧的氛圍,也留下更好的第一印象。

✓ 日常節奏的切換

可以根據當下的作息節奏與空間狀態,選擇合適的精油擴香,讓香氣陪伴自己更容易進入專注當下的狀態。

如何找到適合自己的精油?3個挑選原則

精油的氣味各具特色,每一滴都彷彿能訴說獨特的故事。透過精油擴香這個方法,能輕鬆轉換氛圍,為空間或心境增添變化與層次。在選擇精油時,可以參考3個簡單原則:

➔ 擇你所愛

挑幾款讓你聞起來感到放鬆或愉悅的香氣,無論是清新的柑橘、溫潤的木質,還是柔和的花香,這些你喜歡的味道,都能為生活注入好心情與小小的儀式感。

➔ 選你所缺的

順著植物的氣息特性挑選精油,更能貼合當下的身心節奏,為日常生活帶來恰到好處的香氣陪伴。例如:

▪︎岩蘭草:帶有濃厚土元素氣息的岩蘭草,香氣沉穩紮實,像是回到土地的懷抱,適合在節奏忙碌、內心浮動不安時使用,營造出一種安心踏實、步調慢下來的氛圍。
▪︎桉油醇迷迭香:帶有清新明亮的草本氣息與風元素的流動特質,適合在思緒混亂、缺乏方向時使用。

➔ 依空間屬性搭配精油

根據不同空間屬性搭配精油,也是一種簡單的精油擴香方法:

▪︎辦公室/書房:清爽明的草本氣味(如百里香、茶樹),有助營造清晰專注的氛圍。
▪︎靜心冥想空間:木質調或樹脂類香氣(如檀香、乳香),深遠內斂,能營造與靈性連結的靜謐氛圍。
▪︎臥室:柔和溫暖的氣味(如真正薰衣草、大西洋雪松),適合入睡前使用,陪伴身心逐漸進入休息狀態。

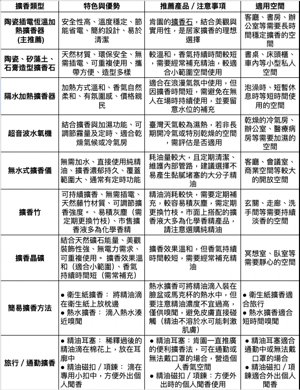
精油香氣怎麼擴散?帶你認識常見擴香類型與方法

市面上有多種精油擴香方式,各有不同的特色與適用情境。想知道哪種方法適合你嗎?接下來,我們就來詳細介紹各種擴香方式,幫助你找到心儀的香氛夥伴!

玩轉精油擴香:常見問題與專業建議

Q1:初學者應該選擇哪種擴香方式?

綜合安全、省電與穩定性的考量,建議以陶瓷插電恆溫加熱的精油擴香方法為主。當然,針對不同情境,也可以搭配以下的擴香方式:

▪︎居家長時間使用:陶瓷恆溫擴香器
▪︎辦公室個人使用:精油項鍊或磁扣
▪︎旅行時使用:衛生紙擴香或精油耳塞

Q2:精油擴香一次應該用多少滴比較剛好?

想讓香氣恰到好處,又不至於太過濃郁?可以參考用量建議:

▪︎小空間(5坪以下):1~3滴
▪︎中型空間(5-10坪):3~5滴
▪︎大空間(10坪以上):5~8滴

建議從少量開始,再依個人喜好調整濃度,才能避免香氣過於濃烈。

Q3:精油擴香可以整天使用嗎?

可以持續使用精油擴香。不過,為了讓香氣常保清新,與維持空間的舒適度,建議保持空氣流通,定時讓空間換氣,也可輪替香氣以保持新鮮感。

Q4:哪些精油適合新手開始使用精油擴香呢?

如果你是剛接觸精油的新手,可以先從幾款適合入門的精油開始:

▪︎真正薰衣草:溫和放鬆的情境,適合任何時間使用
▪︎檸檬、甜橙:清新愉悅,營造充滿創造力的愉快感
▪︎百里香、茶樹:草本調性穩定清爽,適合建立清明專注的工作氛圍

Q5:很多人喜歡在浴盆裡擴香,這樣安全嗎?

精油擴香這個方法不建議直接將精油滴入浴缸,因為精油不溶於水,會浮在水面上。當身體直接接觸到未稀釋的精油時,可能會使肌膚或黏膜部位感到不適。

正確的泡澡方式建議將精油調製成按摩油後,先塗抹身上再泡澡,油脂會吸附住皮膚,因此不必太擔心被水洗掉。用植物油稀釋不僅更安全,植物油本身也有很好的肌膚滋養效果。

Q6:如何判斷精油擴香所使用的精油品質好壞?

選擇天然精油的要點:

▪︎選擇信譽良好的品牌
▪︎注意產品標示是否清楚(學名、產地、萃取方式)
▪︎天然精油價格不會過於便宜
▪︎避免標示「香精」或「香料」的產品
▪︎諮詢芳療師

進行精油擴香時,務必選用天然精油產品!雖然化學精油或許能在表面改變空間氣味,但也常會造成頭暈、想吐等不適感,反而失去了香氛舒壓的初衷。

Q7:不同精油擴香方式的清潔保養如何進行?

各種擴香器的清潔方式:

▪︎陶瓷擴香器:用酒精擦拭,避免精油殘留
▪︎水氧機:定期清潔水槽,避免細菌滋生
▪︎無水式擴香儀:定期以酒精清潔內部管路
▪︎擴香竹:更換竹枝,避免灰塵積累

不同空間的香氛建議!打造屬於你的精油擴香角落

✨臥室空間配方 | 基礎放鬆配方

▪︎真正薰衣草:經典的放鬆精油
▪︎大西洋雪松:溫和的木質香氣

使用方法:可以使用擴香器進行精油擴香,也可以滴在衛生紙放在枕頭旁。即便旅行或移動,都能讓自己在睡眠時有熟悉的氣味陪伴。

✨儲物間與衣物櫃配方 | 淨化潔淨配方

▪︎西伯利亞冷杉:3滴
▪︎大西洋雪松:2滴
▪︎茶樹:2滴

使用方法:將精油滴在塞入棉花的小布袋上,然後放進櫥櫃間,並記得定期補充精油。

✨工作空間配方 | 效率專注配方

▪︎月桂:3滴
▪︎茶樹:2滴
▪︎薑:1滴

使用方法:可將精油裝在小瓶中隨身嗅聞,或者滴入精油項鍊、磁扣中隨身佩帶。

✨會議室溝通配方 | 和諧交流配方

▪︎真正薰衣草:2滴
▪︎西伯利亞冷杉:2滴
▪︎胡椒薄荷:1滴

使用方法:適合會議室的擴香使用,建立平衡、自然的會議空間氣息。

精油擴香首選肯園:打造身心都放鬆的香氛日常

身為臺灣深耕多年的芳療品牌,肯園一直以來都致力於推廣天然純淨的精油產品。我們相信,透過精油擴香這個簡單的方法,能為現代生活中尋求平衡與放鬆的你,提供一份來自大自然的溫柔支持,讓身心靈都能找到安適的歸屬。以下是幾款適合擴香的精油推薦:

1. 真正薰衣草精油

經典的柔和花香,一直是精油中廣受喜愛的香氣之一,能營造出靜謐的空間氛圍。對於剛接觸精油擴香的初學者來說,這類花香型精油不僅友善好入手,也特別適合當作入門的第一選擇。

▶ 高地真正薰衣草

2. 大西洋雪松精油

溫潤的木質香氣,能帶來一種沉穩的感受。這類香氣常被運用在複方調香中,為空間注入流動與平衡的層次感。

▶ 大西洋雪松

3. 西伯利亞冷杉精油

帶有清新的針葉香氣,彷彿置身於林間晨霧中,喚起如沐森林的爽朗感受。適合用於工作空間進行精油擴香,營造出清明、自然、不壓迫的氛圍。也可加入自製的空間噴霧或衣物芳香配方,讓日常生活多一點輕盈的森林氣息。

▶ 西伯利亞冷杉

💡肯園推薦的擴香方法:

➔ 空間擴香方式
推薦使用肯園的鹿女擴香石,透過恆溫加熱這個方法,不僅安全、省電,還能讓香氣穩定持久地瀰漫整個空間,為你的居家生活注入一份靜謐美好。

➔ 個人擴香方式

  • 精油耳塞
  • :透過耳鼻相連的通道擴香,形成隱形防護罩
  • 精油項鍊或磁扣
  • :隨身佩帶,隨時享受香氣
  • 衛生紙擴香
  • :簡單方便,旅行在外也很方便使用
    精油擴香不只能為空間帶來宜人氛圍,更能在忙碌的生活中,為自己打造一個專屬的舒適避風港。現在就開始,選擇適合你的精油,搭配天然純淨的精油產品與擴香方法,讓香氣成為你日常中最溫暖的陪伴。立即體驗肯園精油的自然的香氣能量,為你的生活空間增添自然美好香氣,開啟專屬於你的芳香旅程!

    💡小提醒:本文提供的精油應用建議僅供參考,實際使用請依個人喜好與習慣調整。若為孩童、孕婦或寵物共處空間,請特別留意使用方式與濃度。如有特殊體質或健康狀況,建議擴香前先諮詢專業芳療師 Line: @Canjune。